【導讀】本文為大家介紹可穿戴腕式電子血壓計傳感電路設計,本電路采用BP01型壓力傳感器和運放MAX4472。BP01型壓力傳感器是為檢測血壓而專門設計的,主要用于便攜式電子血壓計。具體的電路設計請大家看下文詳解。
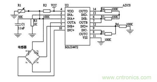
電路原理:本電路采用BP01型壓力傳感器和運放MAX4472。BP01型壓力傳感器是為檢測血壓而專門設計的,主要用于便攜式電子血壓計。它采用精密厚膜陶瓷芯片和尼龍塑料封裝,具有高線性、低噪聲和外界應力小的特點;采用內部標定和溫度補償方式,提高了測量精度、穩(wěn)定性和重復性,在全量程范圍內,精度為±1%、零點失調不大于±300μV。MAX4472是MAXIM公司的一款集成了四個運算放大器的低功耗放大芯片。本系統(tǒng)中內部集成運放A接恒流源,為壓力傳感器提供恒定的電流,運放B和運放C,運放D組成差分輸入、單端輸出放大電路,直接輸入ADC0監(jiān)視血壓直流分量。







