【導讀】近幾年,LCD液晶顯示屏幕不再僅限於在原來的中高檔的產品上使用,而在手機和一些便攜掌上游戲機上也越來越多的被普及。隨著LCD在低端產品上的廣泛使用,為這些產品提供一個低價位的LCD電源方案也就顯得非常重要。
用DC/DC構成的電路作為主電源回路(提供低電壓、大電流)。輔助電路部分的電源可以通過對主電源的開關波形進行調整處理來獲得(這些電路通常有著高電壓、小電流,或者負電壓、小電流的特點)。

圖1:LCD模塊驅動電路
通過這種方式,就可以有倍壓輸出或者負的電壓輸出。(這就是利用二極管的特性構成的電荷泵系統(tǒng))

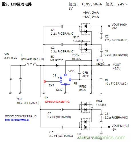
圖2:LCD驅動電路

圖3:電路參數






